昨天大暑节气已到
意味着高温闷热的“桑拿天”越来越近
虽然这几天雨水连连,气温不高
但成都人民游泳的热情不减~

喜欢游泳的人们可要注意啦!
今年第一二期游泳场所抽查结果已出炉
其中8家游泳池不合格!
看看有没有你常去的?

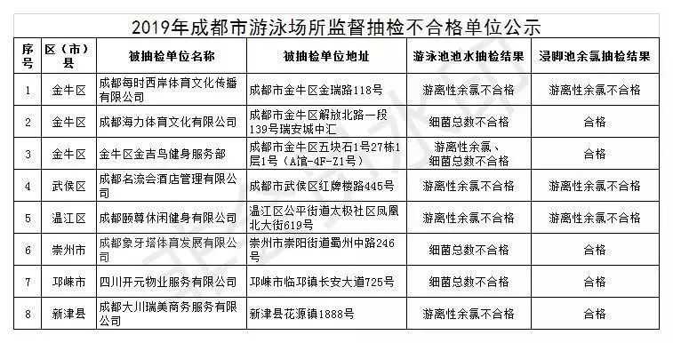
从市卫计监督执法支队了解到,规范游泳场所卫生管理,预防疾病传播,全市卫生监督员们早已行动起来,按照国家“双随机”抽查机制,严格遵照“随机抽取检查对象,随机选派检查人员”原则,对全市已开池的游泳场所进行了监督检查和水质抽检,今年第一、二期监督抽检结果已经出炉。
监督抽检结果公示
↓↓
8家不合格单位

47家合格单位

“小暑不算热,大暑三伏天。”
夏天就想泡在清凉的水里不起来~
今年,你下水了吗?
小微顺路附上
2019年今夏成都20家游泳池价格指南

做一份实用参考~
成华区
猛追湾游泳池
室外游泳池:
室外浅水池夜场:票价25元,开放时间18:30-21:45
室外深水池夜场:票价25元,开放时间18:30-21:45
室外池次卡:400元/20次,不限人数,有效期至8月31日
室内恒温游泳馆:
日场:票价30元,工作日开放时间6:30-13:45,周末开放时间6:30-11:45
夜场:票价40元,开放时间19:30-21:00
年卡:
室内恒温游泳馆年卡:3600元/年,限本人使用
室内恒温游泳馆次卡:白场500元/20次,夜场680元/20次,不限人数,限90天内使用
(tips:室外深水池水深2米,入场需有深水合格证,没有证的小伙伴可以带一张1寸近照来进行测试)
地址:成都市成华区华星路1号(近猛追湾街)
龙湖三千集游泳池
成人20元/人,儿童15元/人
开放时间:10:00-21:30
地址:成都市成华区建设北路三段6号购物中心6楼
财富又一城游泳池
图据:@aarongaga
成人18元/人,小孩15元/人
开放时间:9:30-21:30
地址:成都市成华区府青路二段2号财富又一城西北门
万科魅力游泳馆
20元/人
开放时间:10:00-22:00
地址:成都市成华区万科南街13号运动中心
武侯区
四川省游泳馆
早场:30元/人,6:30-8:00
中午场:成人45元/人,儿童40元/人,12:00-13:40
晚场:成人60/人,儿童50元/人,19:00-21:30
次卡:460元/10次,880元/20次,750元/20次早中,
年卡3960元,半年卡2200元,季度卡1540元
地址:成都市武侯区一环路南三段18号
成都凯宾斯基饭店游泳池
游泳池位于饭店四楼,常年24-28摄氏度水温可畅游其中,此外还配备有儿童嬉水池、水流按摩浴缸和健身房。
是否对外:是
开放时间:07:00-23:00
泳池规格:长22米,深1.5米
水质:常年24-28摄氏度水温
价格:198元/人,1580元/10次,住店客人可免费健身及游泳
地址:成都市人民南路四段42号
成都明宇尚雅饭店
室内恒温游泳池面积160平方米,配套干湿蒸房。
是否对外开放:是
开放时间:全年开放,08:00-22:00
泳池规格:长20米,宽8米,深1.4-1.5米
水质:恒温自动循环换水系统,每天进行水消毒,水质符合国家标准
更衣室:一客一用更衣柜,淋浴间及各种洗浴用品
停车情况:地下三层停车场约200余个停车位
价格:住店客人免费使用,非住店客人98元/人/次,非住店(会员卡客人)单次消费68元/人/次;
950元/15次、1800元/30次(半年有效)
2500元/50次、2800元/60次(一年有效)
4500元/100次(一年半有效期)、8000元/200次(两年有效期)
以上所有价格包含健身、净桑费用。
地址:成都市武侯区临江西路1号
成都棕榈泉费尔蒙酒店
是否对外:是
开放时段:06:00-22:00
泳池规格:长18米×宽8米
水质:采用24小时循环水系统,消毒和清洁每天晚上10点准时进行,每天每隔2小时测试水质余氯PH酸碱度。水温一直保持28C恒温。
更衣室:单人独立浴室,提供拖鞋,浴巾,lelabo洗护用品。女更衣室是湿蒸房,男更衣室是干蒸房。
安全环境:3名救生员轮流值班,摄像镜头全方位监控客人安全。
价格:住店客人免费使用泳池;次卡300元/次,2700元/10次,5400元/30次,半年卡8800元,年卡12800元/年,
地址:成都市武侯区天府大道中段269号
青羊区
文化宫室内恒温游泳池
50元/人
开放时间:6:00-21:30
地址:成都市青羊大道129号工人文化宫1楼
菲鱼体育都市花园恒温游泳馆
59.9元/人/次(网购),6988元/200次(网购)
开放时间:9:00-22:00
地址:成都市瑞联路40号博瑞都市花园5号门内
炬浪体育凯天游泳池
成人18元/人,儿童12元/人
开放时间:9:00-12:00,13:00-20:30
地址:成都市武青路清江苑成航医院北门
荣德游泳池
25元/人
开放时间:9:00-21:00
地址:成都市青羊区清溪冬路99号
金牛区
西城公馆游泳池
图据:@DuHhhh_
成人20元/人,小孩15元/人
开放时间:10:00-22:00
地址:成都市金牛区一品天下大街399号西城公馆小区内三单元6楼
尚成·蓝色港湾恒温游泳馆
单次门店价88元/人,团购39.8元/次
季卡门店价1044元/18次,团购600元/18次
地址:成都市金牛区星河路91号(九里提派出所斜对面)
锦江区
成都东大明宇豪雅饭店
室内恒温游泳池位于7层。游泳前后可享受免费淋浴,精致私密的卫浴空间,浴巾、毛巾、拖鞋皆经过高温消毒,安全放心。
是否对外:是
开放时间:全年开放,每天7:00-22:00。
泳池规格:长20米×宽8米,浅水区1.4米,深水区1.5米。
水质:恒温自动循环换水系统,每天进行水消毒,水质符合国家标准。
更衣室:一客一用更衣柜,淋浴间及各种洗浴用品。
停车情况:地下五层停车场400余个停车位。
价格:68元/次
地址:成都市锦江区东大街紫东楼街段39号
成都茂业JW万豪酒店
室内恒温泳池位于酒店十楼,带落地玻璃幕墙自然采光,独立桑拿区有40℃的泡池。
是否对外开放:是
开放时间:06:00-23:00
泳池规格:游泳池长25米,宽7米,深度1.4米
水质:24小时循环水处理,常年恒温,水质高于国家要求标准
更衣室:一客一用更衣柜,有独立更衣室和亲子更衣室,独立淋浴区,洗护用品跟客房统一标准。
价格:单次团购是138元(含健身、游泳、桑拿),现特惠年卡8800元,半年卡5800,次卡5000元/50次。
地址:成都市锦江区东御街19号
成都香格里拉大酒店
是否对外:是
开放时段:6:00-23:00,高峰期为14:00-18:00,20:00-22:00。
泳池规格:长25米×宽12米
水质:采用24小时循环水系统,每4小时会测试水质。一旦发现有卫生超标情况,会立刻采取相关应对措施,并每隔1小时,再作水质测试。
更衣室:单人独立浴室。设有私人更衣室,更衣室内配有卫生间、淋浴室、休息室、水疗按摩浴池和桑拿浴室。
安全环境:6名持证救生员轮流值班,摄像镜头全方位监控客人安全。
价格:住店客人和健体中心会员免费使用;次卡388元/次(工作日)、488元/次(周末);年卡19888元/年,半年卡10888元/半年(PS:以上价格需加收6%增值税)
地址:成都市锦江区滨江东路9号
成都万达瑞华酒店
是否对外:是
开放时间:全年开放,每天6:00-23:00。
泳池规格:长20米×宽8米,深1.2-1.5米。
水质:恒温自动循环过滤系统,每天消毒,水质符合国家标准。
更衣室:一客一用更衣柜,有隔间的淋浴间及各种洗浴用品。
停车情况:酒店停车场,共计255个车位。
价格:住店客人免费使用泳池,对外成人500元/人,儿童300元/人(以上价格需加收15%的服务费及税费)
地址:成都市锦江区滨江中路9号
高新区
成都环球中心天堂洲际大饭店
半户外阳光花园泳池,夜晚伴着星光,尽情畅游于全透明开放的穹底之下,椰林、阳光带来旅行度假般的舒适体验。配有救生员。
是否对外:是
开放时间:全年开放,每天6:00-23:00。
泳池规格:长33米×宽22米,深1.5-1.7米。
水质:恒温自动循环换水系统,每天进行水消毒,水质符合国家标准。
更衣室:一客一用更衣柜,有隔间的淋浴间及各种洗浴用品。
停车情况:有大型停车场,大约停放500辆车。
价格:非住店客人168元/人,住店客人可免费使用游泳池
地址:成都市高新区天府大道北段1736号
成都希尔顿酒店
是否对外:是
开放时间:全年开放,每天6:00-22:00,高峰期为16:30-18:30、19:30-20:30。
泳池规格:长20米×宽8米,深1.2-1.5米。
水质:恒温自动双循环换水系统,24小时臭氧水消毒,水质符合国家标准。
更衣室:一客一用更衣柜,有隔间的淋浴间及各种洗浴用品。
停车情况:酒店地面及地下停车场,离场时可免费领取2小时停车票。
价格:非住店会员泳池入场费258元,含健身、净桑费用。目前俱乐部正在发行游泳优惠券,可申请团购;客人还可申请成为会员(次卡或年卡),享受健身、净桑免费。
地址:成都市高新区天府大道中段666号
最后奉上学游泳的小窍门
蛙泳、自由泳、仰泳、蝶泳
一共4种,速度学起来
↓↓↓
综合:微博、、成都出发、大众点评等